More than you ever wanted to know about BESS
The full-stack guide to BESS: hardware, software, markets, and the fine art of monetizing electrons
đ Welcome to Climate Drift: your cheat-sheet to climate. Each edition breaks down real solutions, hard numbers, and career moves for operators, founders, and investors who want impact. For more: Community | Accelerator | Open Climate Firesides | Deep Dives
Hey there đ
Skander here.
After last issueâs State of Climate Robotics and deep dive into CDR robotics, weâre zooming back to take a shot atthe clean-power puzzle: storing all that intermittent sunshine and wind.
In her guide, Meredith as our resident âbattery whispererâ driftie distills everything she wishes sheâd known when she first plunged into Battery Energy Storage Systems (BESS): the physics, the software stack, the markets, and the sneaky ways electrons make (or lose) you money.
Today we are diving into:
⥠Grid gymnastics 101
Duck-curve drama, frequency spasms, and how BESS keeps the lights on when turbines nap.
đ§ Brains > boxes
Why ML-powered dispatch engines, not chemistries, decide who wins the storage game.
đ¸ Show me the spread
Arbitrage, ancillary hustle, and the billion-dollar dance between day-ahead and real-time markets.
đ FTM vs. BTM cage match
From utility-scale frequency shock absorbers to factory microgrids that island in milliseconds.
đ ď¸ Five-layer cake of control
Resource â Core â Edge â Ops â Econ â the full software stack, demystified and meme-ready.
đ VPPs & the swarm
How thousands of rooftop batteries moonlight as a virtual power plant and bid like pros.
Whether youâre a grid operator, a hardware tinkerer, or just battery-curious, Meredithâs guide will level up your BESS knowledge.
đ Letâs dive in
But first, who is Meredith?
Meredith is a product leader with 10 years of experience across technical and strategic positions. She got her start in the energy space at a BESS startup where she managed the development of operational monitoring software and connected control product lines. She is currently working to bring deeper intelligence into the battery operation with the use of AI/ML to optimize performance and extend life.
Having made the transition into energy broadly and the BESS space specifically, she experienced the unique pain of trying to understand the entire energy ecosystem while also learning the technical battery storage fundamentals. This writeup is aimed at condensing years of learning to help anyone trying to enter this dynamic and complex space.
More than you ever wanted to know about BESS
This is a long one again, click the title if you want to read it fully đ
Why Care About BESS?
Every time you flip a light switch, charge your phone, or power up your electric vehicle, you're participating in a complex dance of energy generation, transmission, and consumption. Behind this seemingly simple act lies an increasingly challenging puzzle: how do we maintain reliable power with aging grid infrastructure when our electricity increasingly comes from intermittent renewable sources like wind and solar? This is where Battery Energy Storage Systems (BESS) enter the picture, serving as a critical missing piece to ensure the stability of the electric grid while enabling increased renewable usage. BESS technology is revolutionizing our electrical grid, providing stability, reducing costs, and enabling the clean energy transition that will shape our planet's future.
As a quick definition before we dive into the deep end, Battery Energy Storage Systems (BESS) are electro-mechanical technology that use rechargeable batteries (these days, mostly Lithium Ion) to be able to store electrical energy for later use.
Intelligently Moving Electrons
The whole point of BESS software and control is to optimize energy decisions. Put simply, making the right decision about when to charge and discharge batteries. While the hardware is in and of itself complex, the software & controllers act as the brain of these systems, making critical decisions that determine financial & operational success or failure. These software systems predict energy needs, respond to grid demands, and navigate complex energy markets.
Of course depending on the application, the factors that are relevant to âoptimizing energy decisionsâ may differ, but as a general framework, the software systems controlling the BESS deployments need to holistically consider hardware performance characteristics, external inputs (like weather forecasts or electricity rates), and historical performance factors (like site load, site generation, market demand & rate history). With these inputs AI/ML enhanced optimization engines are able to forecast generation capacity and demand inorder to set electricity prices, and optimize charge/discharge schedules offering the best monetary incentives. And all of this is communicated and made possible through intelligent connected control systems.
BESS are Solving Problems & Creating Opportunities
In order to understand the BESS tech stack it is essential to understand the many varied use cases BESS systems are being used in. BESS use cases are all about moving electrons at the desired time based on either economic factors, grid / system needs, or a combination of both. BESS systems are both solving problems, and creating economic opportunities for owners, operators, utilities and individual consumers. The desired use case will determine the hardware, software and control strategy / systems that will be deployed.
FTM vs BTM Use Cases
Within the energy industry the power system is typically split between Front-of-The-Meter (FTM) and Behind-The-Meter (BTM). FTM refers to the entire chain of operations before the electricity gets to an end userâs physical meter. BTM refers to everyone, individual or business, that is connected to the grid.
Front-of-The-Meter (FTM):
The FTM portion of the power system is broken down into Generation (the creation of energy) and Transmission & Distribution (T&D) .
Generation
Within Generation, BESS are used as a mechanism to improve the variable energy generation from renewable energy sources like solar, this use case can be described as âsolving for the duck curveâ. This fundamental use case solves the problem that we have no control over when the sun shines or wind blows AND in the case of solar the highest generation hours are during the lowest usage times of the day.
If you arenât already familiar with the duck curve read more here:
The "duck curve" refers to the distinctive shape that appears on electricity demand graphs in regions with high solar penetration. As solar generation increases during daylight hours, the net grid demand drops significantly, creating the belly of the "duck." Then, as the sun sets and solar production rapidly declines while household electricity use rises in the evening, demand spikes sharply upward, forming the duck's "neck." This creates operational challenges for utilities, which must quickly ramp up traditional power plants to meet this steep evening demand surge.
Large scale BESS systems are deployed along with renewable assets, like solar/wind to solve two key problems with renewables generations and create economic opportunities within Generation:
Renewables Firming: As there are times with renewables like solar/wind where there may be more electricity generated than is required, BESS systems store over produced renewable energy that can be dispatched when variable resources are not producing (solving for the duck curve)
Renewables Smoothing: The electricity grid relies on forecasts of the amount of power generated and the amount of power that is going to be demanded by consumers. However, since we canât predict with perfect accuracy how renewables will produce, BESS can bring renewable generation up to forecasted amount when variable generators (like solar/wind) donât product according to forecast.
Renewable Arbitrage: BESS systems paired with renewable generators can generate economic returns by storing energy when prices are low to sell when prices are high (see energy markets for more details)
Transmission & Distribution (T&D)
Within Transmission & Distribution (T&D), BESS systems directly and indirectly aim to improve the transmission and distribution of energy. BESS systems are deployed along the transmission and distribution grid to ensure the grid is stable and resistant to faults. These systems also provide a financial benefit because in most cases grid operators compensate for providing these services within the Ancillary Market. Some of the ways BESS contribute to Networking are:
Frequency Regulation: The gridâs frequency needs to be maintained within a very narrow band (60 Hz in the US), but frequency fluctuations occur due to mismatches between supply and demand. BESS, due to fast response times, can react to frequency destabilizations and increase or decrease power output to keep frequency stable.
Congestion Relief: Transmission and distribution lines can become overloaded when electricity demand exceeds the linesâ capacity, causing congestion and inefficiencies on the grid. BESS, with its rapid charge and discharge capabilities, can inject or absorb power locally to relieve overloaded lines and maintain smooth power flow.
Spinning / Non-spinning Reserves: Power systems require backup resources that can quickly respond to sudden generation outages or unexpected surges in demand to maintain grid reliability. BESS can serve as both spinning (instantaneously available) and non-spinning (available within minutes) reserves, rapidly injecting power when called upon to stabilize the grid.
Behind-The-Meter (BTM):
Again, BTM refers to everyone, individual or business, that is connected to the grid. As you may imagine, the scale of energy consumption coming from large-scale commercial & industrial (C&I) businesses is very different from individual residential homes, but the fundamental use cases of BESS systems can be simplified to:
Self Consumption / Backup Power: maintaining a BESS system at capacity for use if/when grid power is lost
Economic Optimization through arbitrage and TOU management: utilizing a BESS to purchase and store power during low-price periods and sell back during high price periods. Or when paired with another renewable (solar/wind) storing excess production and selling back during high price periods
Impact on BESS Design
BESS control and software architectures need to be designed to directly address the use case. The software stack needs to support the management and interconnecting of these complex and expensive assets, as well as manage economic modeling, maintenance modeling and management as applicable.
If your BESS is deployed BTM as part of a microgrid to provide uptime to a manufacturing plant when the grid goes you need to be able to handle detecting a grid outage and within milliseconds go from grid following to grid forming mode.
If your BESS is deployed FTM with the goal to stabilize frequency, if an unexpected load or demand event occurs you need to be able to detect and automatically charge or discharge to maintain power stability.
BESS software, both cloud based and on-site, is designed to optimize energy decisions. But the software and control systems you deploy will depend on your specific use case.
Energy Markets & Economic Optimization
As briefly covered above BESS are able to provide money making opportunities to operators and owners by participating in energy markets. For end users these help offset the cost of ownership, and reduce the cost of electricity. For large scale operators these are fundamental to offset the cost of ownership and improve the bottom line of renewable investments.
There are three main markets to consider, the ancillary market, the wholesale market and the retail market. The ancillary market is somewhat separate from the other two and is only really present in regards to the networking portion of the grid infrastructure. The wholesale and retail markets are tightly coupled since wholesale operations ultimately enable the delivery of electricity to end users through the retail market.
Ancillary Market
In the ancillary energy market, specialized service providers supply grid operators with essential services that maintain the stability, reliability, and quality of the power system as electricity moves from generators to consumers. Unlike the wholesale or retail markets, which focus on the sale of electricity, the ancillary market is designed to support the safe and efficient operation of the grid through continuous adjustments and rapid response to system needs.
Wholesale Market
In the wholesale market, large-scale electricity producers (generators) sell electricity in bulk to utilities, electricity retailers, large industrial consumers and energy traders. The wholesale market is volatile, uses complex pricing mechanisms and competitive bidding between generators. The wholesale market comprises two sub markets, the day-ahead market and the real-time market.
The wholesale market is the big leagues, mishandling a transaction can literally mean bankruptcy. If you want to understand more on this, here is a famous example of this being the Brazos bankruptcy as a result of Texas winter storm extreme price surges (read more).
The day-ahead market is a crucial component of the wholesale market that accounts for 90-95% of wholesale electricity transactions in most regions. The day ahead market as the name suggests operates 24 hours prior to electricity delivery. Generators submit bids specifying quantity and price of electricity for each hour of the following day.
The real-time market complements the day-ahead market to account for the inevitable difference between the projected demand and the actual demand. The real-time market operates from minutes to hours before actual electricity delivery. It consiquently generally has more volatile pricing than the day ahead market.
Retail Market
The retail market is where end consumers purchase electricity from and where small transactions of buying and selling electricity through renewables occur. The retail market has fixed or variable rate plans offered by utilities or competitive power providers with simplified pricing structures that are not volatile based on supply & demand like the wholesale market is. Transactions on the retail market are much smaller in comparison to the wholesale market.
How BESS Software Enable Market Participation & Economic Optimization
Retail Market
Within the retail market BESS software enables everyday consumers to become active energy market participants. These systems practice the art of arbitrageâcharging batteries when electricity cost is low and deploying that stored energy when prices peak, lowering energy bills in the process. Beyond simple arbitrage, software platforms have opened doors to demand response programs and local grid services, creating new revenue streams for battery owners who support neighborhood grid reliability or help shave peak demand. Behind the scenes, these platforms handle the complex forecasting, coordination, and settlement processes that ensure fair compensation and optimal participation for BESS owners throughout the retail segment.
VPPs Role in Retail and Wholesale markets
You may have already heard of virtual power plants (VPPs) since theyâve been getting a lot of attention recently. They work by pooling many smaller energy sources together (like an entire community's roof top solar & BESS systems) so that they are at a scale that is collectively large enough to participate in the energy markets. That can look like participating in demand response programs provided by utilities to reduce grid overload, or in some emerging cases, bidding into the wholesale markets. Regardless, the software platforms manage the orchestration of aggregating the energy resources and distributing revenue "kickbacks" and savings to individual participants. VPP software systems forecast prices, load patterns, and renewable generation to determine optimal charge and discharge strategies, enabling competitive bidding into both day-ahead and real-time markets based on anticipated grid needs and price signals.
Wholesale & Ancillary Market
For front-of-the-meter BESS systems, sophisticated software platforms form the central nervous system that enables seamless participation in complex wholesale and ancillary markets. These digital systems continuously analyze massive datasetsâtracking price signals, forecasting market movements, monitoring grid conditions, and optimizing battery state-of-charge to maximize value across multiple service streams simultaneously.
The software's ML predictive engines forecast wholesale price patterns, renewable generation outputs, and load demands, allowing BESS operators to develop bidding strategies that capitalize on market volatility. When energy prices plummet during periods of abundant renewable generation, the software automatically triggers charging cycles; when prices spike during peak demand, it orchestrates strategic discharges that generate premium returns. This renewable arbitrage capability not only enhances revenue but also helps balance the grid during periods of intermittent generation.
In ancillary markets, value stacking software enables BESS to juggle commitments across multiple revenue-generating services simultaneously. These ML algorithms continuously evaluate the opportunity costs between services like frequency regulation, spinning reserves, non-spinning reserves, and black start capabilities, dynamically allocating battery capacity to maximize financial returns while honoring all grid commitments. When frequency deviations occur, the software enables near-instantaneous response, providing grid stabilization that earns direct compensation for the BESS operator. Meanwhile, the same system can maintain reserve capacity commitments that generate availability payments regardless of whether the battery is called into action.
As a note the ancillary service markets are slowing down as a revenue generating opportunity for BESS. They have become somewhat saturated over the last few years so new developments must rely less on ancillary market value stacking and more heavily rely on energy market trading for the bulk of revenue generation.
As market conditions evolve, the software adapts in real-time, shifting participation strategies when certain ancillary services become saturated or less profitable. When frequency regulation markets reach saturation, for instance, the software pivots toward energy arbitrage or capacity market opportunities. These systems also handle the intricate settlement processes and performance validation requirements that differ across ISOs and market products, ensuring proper compensation while maintaining regulatory compliance.
For grid-scale BESS operators, this software intelligence transforms what would otherwise be exceedingly complex market participation into streamlined operations that extract maximum value from every kilowatt-hour of storage capacity while simultaneously contributing to a more resilient and flexible grid ecosystem.
The Technical Stuff
Now that we understand the problems BESS systems are solving for and the economic opportunities they are creating, we can dive into how these BESS systems actually work.
5 Layers Of Control & Software
The 5 layer cake of control is a simplified view of how distributed energy resources (DERs) build up to being functional and part of highly complex orchestrated systems.
This does not show how these systems talk to each other. This is not an industry wide framework, but a useful learning device. Not all deployments will contain each of these layers or systems.
Within this framework layers are classified as being on-site or remote. On-site layers refer to parts of the stack that are by definition at the site of deployment. For example edge control refers to controllers that are physically on site and hardwired to the systems they are controlling. Remote or optional remote/on-site layers refer to those that are or may be hosted in the cloud and do not have a physical presence at deployment.
Level 1 : On-Site - Resources
Resources refers to the actual energy resources that are producing energy and being controlled by levels 2-5. This can include Wind turbine(s), solar array(s), batteries, EV chargers, generators, etc.
Level 2 : On-Site - Core Control
The core control layer refers to the âin the boxâ control for any of the resources within level 1. Depending on the system scale there could be many different controllers that actually make up âcore controlâ but the aim of core control is to handle all of the millisecond level orchestration of a system and ensure the system is capable of responding to commands it receives from higher level controllers.
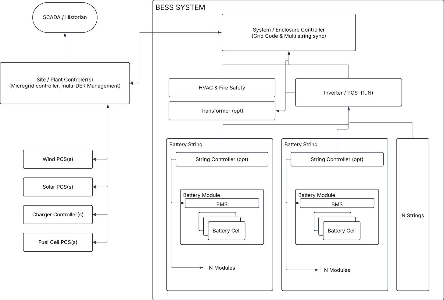
Within a BESS system there can be battery string controllers, system balancing, enclosure control all within the layer of core control. The reason for these individual controllers all being considered within this layer is that they are all essential to making the BESS âboxâ functional.
Level 3 : On-Site - Edge Control
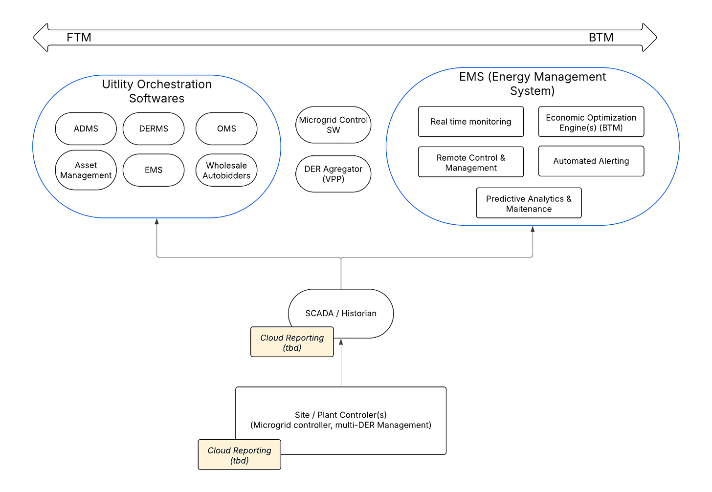
The edge control layer refers to the higher layer controllers that are coordinating or orchestrating the various hardware systems. Depending on the size and complexity of the site there can be multiple controllers to build up this level of control. The edge control layer also handles cloud connectivity including data transmission, and receiving commands from any operational softwares
The site or supervisory controller(s) is responsible for tying all of the hardware systems together. It receives commands from operational software(s), takes inputs from sensors, knows the statuses of the BESS/solar etc systems, and issues commands to the downstream controllers to ensure the site performs accordingly.
Level 4 : On-Site/Remote - Operational Software
Things start to get a little tricky at the operational software level because there are many different softwares that are deployed to operate these systems (see alphabet soup below). Some of these systems, like the SCADA are deployed on-site along with the hardware on a server to ensure there are no connectivity issues. Many of these however, are cloud based systems and rely on the cloud connectivity provided by the edge control layer.
Fundamentally these operational softwares handle all of the reporting, control, and orchestration that are required to accomplish the installation's goal. This includes:
Automated energy dispatch, updating dispatch schedules
Monitoring the status, performance and health of the systems
Provide alerts, forecast health, and detect anomalies
Manage firmware & hardware maintenance needs
Remote management system management
Issue commands
Update operating schedules
Coordination with other utility backend softwares
Level 5 : Remote - Economics Dispatch
Level 5 refers to the software systems that handle all of the models and commands to optimize the financial performance of the site. Technically these AI and ML backed models are typically deployed within the operational softwares, however, they have such a distinct function it can help to consider them as their own layer.
In BTM these models are taking the inputs of tariff rates, weather forecasts and setting the operational schedules to optimize the economic returns of the deployed site. In FTM these ML based models are taking in historical performance/demand, and forecast price, demand and generation inorder to set the price and generation schedule.
Whatâs Physically On Site? L1&L2&L3
BESS systems vary greatly depending on design, manufacturer & use cases. Every battery manufacturer has a slightly different battery module, string and controller design, just as every integrator will build up a system with slightly different components depending on the use case.
Critical BESS Components
It would take a lifetime to describe every component that can be included in a BESS, but the following are the particularly critical ones to understand.
Battery Cells/Modules: The fundamental elements that hold electrical charge. Every battery module is made up of multiple battery cells. Different battery technologies (lithium-ion, lead-acid, flow batteries, etc.) offer varying energy capacity, lifespan, and performance attributes.
Battery Management System (BMS): This is an monitoring and control system that manages the battery pack, ensuring optimal performance and safety. It monitors and controls various parameters like voltage, current, temperature, and state of charge (SoC) in real time. The BMS also provides protection against overcharging, over-discharging, overheating, and other failure conditions.
String Controller (opt): String controllers may not always be present, but they are a monitoring and control system that synchronizes and issues commands to an entire string of batteries to ensure balanced performance, safety, and efficient energy flow within the system
Power Conversion System (PCS) / Inverter(s): This includes inverters and converters that change the electrical characteristics of the energy. For instance, they can convert DC (direct current) from the battery to AC (alternating current) for grid connection or vice versa.
The number of PCS / inverters depends on the system design. There are systems where there is one huge inverter for an entire container of batteries, in that case the inverter is taking the entire battery block of DC and converting to AC. The issue is within this inverter model the entire block is limited by the lowest charged battery.
There are systems therefore that have cascaded PCS/inverter design where there will be multiple inverters within a container to improve the overall performance.
System / Enclosure Controller: A system or enclosure controller in a BESS acts as the central coordinator, monitoring, controlling, and protecting all key subsystems within the enclosure to ensure safe, reliable, and optimized operation. It communicates with internal components and external systems, manages power allocation, and integrates safety features such as overload and fire protection.
Thermal Management Systems / HVAC / Fire Safety: These systems work together to maintain optimal battery temperatures for performance and longevity, ensure proper ventilation and cooling, and provide critical protection against overheating and fire hazards, thereby safeguarding both system reliability and safety
The Alphabet Soup of Software Systems L4 & L5
As discussed above, there is an absolute web of software systems that are used, particularly in FTM, to integrate BESS & renewable projects into grid operation. The software systems utilized depend on the specific use case, needs and goals.
BTM Software
Behind-the-meter (BTM) BESS software stacks for small residential deployments are designed for simplicity and user-friendliness, typically centered around an Energy Management System (EMS) that automates charging and discharging based on household energy consumption, solar generation, and utility rates
For larger commercial and industrial BTM BESS deployments, the software stack becomes more sophisticated, often incorporating both EMS and Supervisory Control and Data Acquisition (SCADA) systems to manage more complex energy flows and site requirements. These platforms enable advanced load forecasting, demand charge management, and participation in demand response programs, while providing facility managers with detailed analytics and remote control capabilities. Integration with building management systems and compliance with grid interconnection standards (IEEE 1547, Sunspec, MESA) are also key, ensuring the BESS operates safely and optimally within the broader facility and grid context.
Microgrids and virtual power plants (VPPs) represent the most advanced BTM software environments, where specialized platforms coordinate and optimize multiple distributed energy resources-including batteries, solar, generators, and flexible loads-across single or multiple sites. These software solutions use real-time data, forecasting, and optimization algorithms to maximize value stacking (e.g., energy arbitrage, frequency regulation, and capacity services) and enable aggregated participation in wholesale or ancillary markets. VPP software also manages communications and dispatch among thousands of distributed assets, turning them into a single, dispatchable resource for utilities or grid operators, while microgrid controllers ensure local reliability and seamless islanding during grid disturbances
FTM Software
Utility scale software is more fractured with utility players using many softwares to achieve operational orchestration.
Front-of-the-meter (FTM) power systems rely on a sophisticated suite of software platforms to ensure the reliable, efficient, and secure operation of large-scale generation, storage, transmission, and distribution assets. At the core, Energy Management Systems (EMS) handle real-time monitoring, control, and optimization of power flows across the grid, making critical decisions about when and how to dispatch generation and storage resources to balance supply and demand and maximize grid reliability. Supervisory Control and Data Acquisition (SCADA) systems provide the foundational layer for data acquisition and remote control, enabling operators to monitor grid assets, detect faults, and execute commands across geographically dispersed infrastructure.
As the grid becomes more distributed and complex, Distributed Energy Resource Management Systems (DERMS) have emerged as tools for integrating and managing both front-of-the-meter and behind-the-meter resources, such as solar, wind, and battery storage. DERMS offer utilities visibility, aggregation, and intelligent dispatch of distributed assets, allowing them to turn variable resources into dispatchable grid services, address grid constraints, and enhance reliability through advanced optimization and network-aware controls. Distribution Management Systems (DMS) and Outage Management Systems (OMS) further support grid operations by automating distribution network functions, managing fault detection and restoration, and improving response to outages, ultimately ensuring efficient power delivery and rapid recovery from disturbances.
The integration of these software platforms is critical for modern FTM systems, as they enable utilities to coordinate a growing mix of centralized and distributed resources, support the integration of renewables, and maintain system stability in the face of evolving grid challenges
Wrapping it all up âŚ
Battery Energy Storage Systems have emerged as critical solutions that simultaneously address both technical and economic challenges in our evolving energy landscape. From stabilizing renewable generation and enhancing grid reliability to creating revenue opportunities through market participation, BESS deployments are transforming how we generate, distribute, and consume electricity.
At the heart of every successful BESS implementation lies sophisticated software that optimizes energy decisions. These intelligent systems must process an increasingly complex web of variablesâfrom hardware performance metrics and weather forecasts to market signals and historical patterns. As the energy ecosystem grows more distributed and interconnected, the role of advanced machine learning and predictive algorithms becomes increasingly vital to extract maximum value from these assets.
The true power of BESS software lies in its holistic approach to optimization. By continuously analyzing hardware performance, external inputs, and historical data, these systems create dynamic operating schedules that simultaneously achieve multiple objectives: maximizing revenue through strategic market participation, ensuring reliable performance during critical grid events, and protecting the long-term health of these valuable assets. This balanced optimization represents the frontier of energy managementâwhere intelligent software transforms batteries from passive storage devices into active, value-generating participants in our energy future.
If you want to geek out with me on all things BESS, DERs and intelligent energy orchestration you can find me on LinkedIn here!














